OpenCode 是一个 100% 开源的code agent,专注于为开发者提供强大、灵活且可扩展的 AI 编程体验。与 Cursor、Copilot 等商业工具不同,OpenCode 不绑定任何特定的 LLM 提供商,支持 Claude、OpenAI、Google、本地模型等多种提供商。
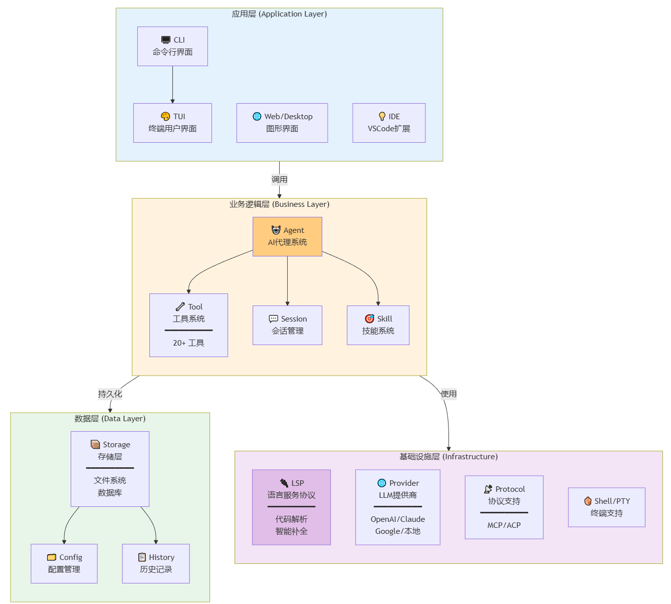
OpenCode 采用现代化的四层架构设计,实现从用户输入到 AI 响应的完整链路:

OpenCode 主要用于以下场景:

支持的语言(通过 LSP):
TypeScript/JavaScript
Python, Go, Rust
Java, C#, C++
以及 50+ 其他语言

本章介绍 OpenCode 核心组件的类继承层次、关键属性和方法签名。
文件: packages/opencode/src/agent/agent.ts
class Agent {
/** 代理配置 */
config: AgentConfig
/** 当前会话 */
session: Session
/** 使用的工具 */
tools: Tool[]
/** LLM 提供商 */
provider: LLMProvider
/** 处理用户输入 */
async handle(input: string): Promise<AgentResponse>
/** 规划任务 */
async plan(query: string): Promise<TaskPlan>
/** 执行工具 */
async execute(tool: Tool, args: Args): Promise<ToolResult>
}
async handle(input: string): Promise<AgentResponse> {
// 1. 解析用户输入
// 2. 检索相关上下文
// 3. 调用 LLM 生成响应
// 4. 执行工具调用
// 5. 返回结果
}
async plan(query: string): Promise<TaskPlan> {
// 1. 分析查询意图
// 2. 分解为子任务
// 3. 确定工具依赖
// 4. 生成执行计划
}
文件: packages/opencode/src/tool/tool.ts
Tool (抽象基类)
├── name: string
├── description: string
├── parameters: z.ZodSchema
└── execute(args: Args): Promise<Result>
文件工具类:
├── ReadTool
├── WriteTool
├── EditTool
├── GrepTool
├── GlobTool
└── LSPTool
执行工具类:
├── BashTool
├── PatchTool
└── MultiEditTool
网络工具类:
├── WebSearchTool
└── WebFetchTool
管理工具类:
├── TaskTool
├── TodoTool
└── SkillTool
abstract class Tool<T = any> {
/** 工具名称 */
abstract name: string
/** 工具描述 */
abstract description: string
/** 参数 Schema */
abstract parameters: z.ZodSchema<T>
/** 执行工具 */
abstract execute(args: T): Promise<ToolResult>
/** 验证参数 */
validate(args: any): args is T {
return this.parameters.safeParse(args).success
}
}
ReadTool:
class ReadTool extends Tool<{filePath: string}> {
name = "read"
description = "读取文件内容"
parameters = z.object({
filePath: z.string()
})
async execute({ filePath }) {
return await fs.readFile(filePath, 'utf-8')
}
}
BashTool:
class BashTool extends Tool<{command: string}> {
name = "bash"
description = "执行 Bash 命令"
parameters = z.object({
command: z.string()
})
async execute({ command }) {
return await this.executeInPTY(command)
}
}
文件: packages/opencode/src/lsp/client.ts
class LSPClient {
/** 语言服务器进程 */
private server: ChildProcess | null
/** RPC 通信 */
private rpc: JSONRPC
/** 语言 ID */
language: string
/** 连接到语言服务器 */
async connect(): Promise<void>
/** 代码补全 */
async complete(line: number, column: number): Promise<CompletionItem[]>
/** 跳转到定义 */
async goToDefinition(line: number, column: number): Promise<Location[]>
/** 获取诊断 */
async diagnostics(): Promise<Diagnostic[]>
}

文件: packages/opencode/src/provider/
interface LLMProvider {
/** 提供商名称 */
name: string
/** 可用模型 */
models: string[]
/** 生成文本 */
generate(prompt: string, options?: GenerateOptions): Promise<string>
/** 流式生成 */
stream(prompt: string, options?: GenerateOptions): AsyncIterable<string>
/** 计算 token */
countTokens(text: string): number
}
文件: packages/opencode/src/session/session.ts
class Session {
/** 会话 ID */
id: string
/** 消息历史 */
messages: Message[]
/** 上下文文件 */
contextFiles: string[]
/** 创建时间 */
createdAt: Date
/** 添加消息 */
add(message: Message): void
/** 获取历史 */
getHistory(limit?: number): Message[]
/** 保存会话 */
async save(): Promise<void>
/** 加载会话 */
static async load(id: string): Promise<Session>
}
type Message =
| UserMessage // 用户消息
| AssistantMessage // AI 响应
| ToolMessage // 工具调用
| SystemMessage // 系统消息
interface UserMessage {
role: 'user'
content: string
}
interface AssistantMessage {
role: 'assistant'
content: string
toolCalls?: ToolCall[]
}
interface ToolMessage {
role: 'tool'
toolCallId: string
content: string
}
文件: packages/opencode/src/storage/storage.ts
class Storage {
/** 存储目录 */
private dir: string
/** 保存会话 */
async saveSession(session: Session): Promise<void>
/** 加载会话 */
async loadSession(id: string): Promise<Session | null>
/** 列出会话 */
async listSessions(): Promise<SessionInfo[]>
/** 保存配置 */
async saveConfig(config: Config): Promise<void>
/** 加载配置 */
async loadConfig(): Promise<Config>
}
~/.opencode/
├── sessions/ # 会话存储
│ ├── {session-id}/
│ │ ├── messages.json
│ │ └── metadata.json
├── config/ # 配置文件
│ ├── global.json
│ └── project.json
└── cache/ # 缓存
├── embeddings/
└── index/
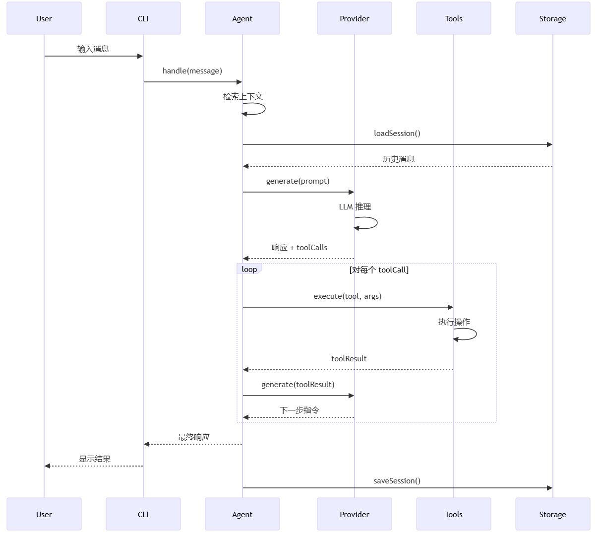
本章展示完整的端到端调用链,包含方法参数、返回值和内部逻辑。
用户与 OpenCode 的交互遵循以下流程:

用户输入: 用户通过 CLI/TUI/Web 输入消息
上下文检索: Agent 加载会话历史和相关文件
LLM 推理: 调用 Provider 生成响应和工具调用
工具执行: 执行 LLM 返回的工具调用
迭代处理: 将工具结果反馈给 LLM,继续推理
返回结果: 向用户展示最终响应
持久化: 保存会话到存储

关键代码:
async handle(input: string) {
// 1. 提取文件引用 (@file.ts)
const files = this.extractFileReferences(input)
// 2. 获取 LSP 上下文
const lspContext = await this.getLSPContext(files)
// 3. 构建提示
const prompt = this.buildPrompt(input, {
files,
lspContext,
history: this.session.getHistory()
})
// 4. 调用 LLM
return await this.provider.generate(prompt)
}





interface AgentConfig {
/** 使用的模型 */
model: string
/** 温度参数 */
temperature?: number
/** 最大 token 数 */
maxTokens?: number
/** 系统提示 */
systemPrompt?: string
/** 可用工具 */
tools: string[]
/** 权限级别 */
permissions: 'read' | 'write' | 'full'
}
type Message = UserMessage | AssistantMessage | ToolMessage | SystemMessage
interface UserMessage {
id: string
role: 'user'
content: string
timestamp: Date
}
interface AssistantMessage {
id: string
role: 'assistant'
content: string
toolCalls?: ToolCall[]
timestamp: Date
}
interface ToolMessage {
id: string
role: 'tool'
toolCallId: string
toolName: string
content: string
timestamp: Date
}
interface ToolCall {
/** 调用 ID */
id: string
/** 工具名称 */
name: string
/** 工具参数 */
arguments: Record<string, any>
/** 执行结果 */
result?: ToolResult
/** 执行状态 */
status: 'pending' | 'running' | 'success' | 'error'
}
interface ToolResult {
/** 是否成功 */
success: boolean
/** 返回数据 */
data: any
/** 错误信息 */
error?: string
/** 执行时长 */
duration: number
}
interface Session {
/** 会话 ID */
id: string
/** 会话名称 */
name?: string
/** 消息历史 */
messages: Message[]
/** 上下文文件 */
contextFiles: string[]
/** Agent 配置 */
config: AgentConfig
/** 创建时间 */
createdAt: Date
/** 更新时间 */
updatedAt: Date
}
# 安装
bun install -g opencode
# 启动交互式会话
opencode run
# 使用特定模型
opencode run --model claude-3-5-sonnet
# 单次查询
opencode ask "如何实现快速排序?"
# 读取文件并询问
opencode ask "@src/utils.ts 这个函数是做什么的?"
import { Agent } from '@opencode-ai/opencode'
import { OpenAIProvider } from '@opencode-ai/opencode/provider'
// 创建 Agent
const agent = new Agent({
provider: new OpenAIProvider({ apiKey: '...' }),
model: 'gpt-4',
tools: ['read', 'write', 'bash', 'lsp']
})
// 处理用户输入
const response = await agent.handle('帮我写一个快速排序函数')
console.log(response.content)